学界动态 南方医科大颜光玗教授Nature揭示基因表达调控机制
由来自法国巴黎-萨克雷大学 中国南方医科大学 美国宾夕法尼亚州立大学等机构的科学家组成的一个国际研究小组 揭示出了一些特殊的酶重塑细胞核中极其凝缩的遗传物质 由此控制哪些基因获得利用的机制 这一研究发 关键词:Nature、胚胎发育...
由来自法国巴黎-萨克雷大学 中国南方医科大学 美国宾夕法尼亚州立大学等机构的科学家组成的一个国际研究小组 揭示出了一些特殊的酶重塑细胞核中极其凝缩的遗传物质 由此控制哪些基因获得利用的机制 这一研究发 关键词:Nature、胚胎发育...
华大基因 香港中文大学以及南京医科大学附属南京妇幼保健院等机构的研究人员近日在 Genetics in Medicine 期刊上发表论文称 低覆盖度的全基因组测序也许能替代染色体芯片 来寻找临床相关的 关键词:DNA、怀孕...
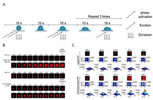
B淋巴细胞的抗原探索行为和抗原受体在免疫突触中的聚类拣选行为 A 光控抗原系统和高速高分辨率的活细胞单分子荧光成像技术结合研究淋巴细胞活化 B B细胞抗原探索行为以及抗原识别后触发的免疫突触形成 C 关键词:PNAS...
合成路径 环氧醇 酮由于其高活性的环氧 羟基 羰基官能团而具有广泛的衍生性 是有机合成中的重要砌块 中国科学院成都生物研究所吴中柳课题组研究人员将羰基还原酶READH和苯乙烯单加氧酶StyAB共表达于 关键词:大肠杆菌...
最近 美国杜克大学科学家的最新研究表明 习惯会在特殊脑线路中留下持久的标志 让我们不断满足它的渴望 这一发现有助科学家理解习惯在大脑中是如何表现的 研究团队训练健康小鼠养成了不同程度的嗜甜习惯 让小鼠 关键词:神经元、药物成瘾...
精准诊断系统性红斑狼疮 是全球医学界一大难题 日前 中南大学湘雅二医院医学表观基因组学湖南省重点实验室陆前进教授率研发团队 经三年努力研发出一种特异性高 敏感性强的系统性红斑狼疮新型诊断标志物 在国际 关键词:DNA...
外媒称 电影 星际迷航 中使企业号星舰的舰员在一个地点消失 并立即出现在另一个地点的传送装置让人印象深刻 它从未像现在一样与人类如此接近 据西班牙 阿贝赛报 1月27日报道 一支由美国珀杜大学和中国清 关键词:微生物、设计...
后生动物基因组在空间的多个尺度上 通过DNA围绕着核小体将整条染色体分为不同的区域隔离包装 染色质在细胞核中是怎样折叠的对从基因表达的调控到DNA复制的很多生物过程都有重要意义 从千碱基到兆碱基的规模 关键词:Nature...
根据一项发表于 Nature Communications 期刊的新研究 哥伦比亚大学工程研究人员首次发现 电刺激生成自干细胞的人类心肌细胞 cardiomyocytes 能够辅助其发育和功能 这项研 关键词:设计、生物医学...
近期 哈尔滨医科大学生物信息科学与技术学院张岩教授领导的计算表观遗传课题组在著名生命科学杂志 Nucleic Acids Research 连续发表两篇超级增强子新成果 超级增强子 Super-enh 关键词:基因组、物种...
神经科学正处于一个十字路口 Neuropixels探针和光...
想象你正走在沙漠中 烈日无情地炙烤 身体干渴...
从实验室培养的 迷你大脑 灵感源自蜘蛛的 吐丝...
科学家们研制出了一种合成细胞外基质 ECM 它能支...
一项新的小鼠研究报告称 单一的硬连线大脑回路...
与语言有关的神经网络主要位于左侧大脑半球 而...